Inductor Dcr Sensing . Using a sense resistor, using the mosfet rds (on), and using the dc resistance (dcr) of the inductor.   inductor dc resistance (dcr) current sensing uses the parasitic resistance of the inductor winding to measure current,.  generally, the inductor dc resistance (dcr) current sensing technique is widely used in cpu voltage regulator (vr) applications due.   inductor dcr current sensing and continuous inductor current information allows the ltc7878 to implement a unified peak current mode control scheme.   the three commonly employed current sensing methods for switch mode power supplies are: Each method offers advantages and disadvantages that should be considered when selecting one method over another.  generally, the inductor dc resistance (dcr) current sensing technique is widely used in cpu voltage regulator (vr) applications due.
        
        from www.analog.com 
     
        
          the three commonly employed current sensing methods for switch mode power supplies are:   inductor dcr current sensing and continuous inductor current information allows the ltc7878 to implement a unified peak current mode control scheme.   inductor dc resistance (dcr) current sensing uses the parasitic resistance of the inductor winding to measure current,.  generally, the inductor dc resistance (dcr) current sensing technique is widely used in cpu voltage regulator (vr) applications due.  generally, the inductor dc resistance (dcr) current sensing technique is widely used in cpu voltage regulator (vr) applications due. Using a sense resistor, using the mosfet rds (on), and using the dc resistance (dcr) of the inductor. Each method offers advantages and disadvantages that should be considered when selecting one method over another.
    
    	
            
	
		 
         
    Current Mode Switching Supply with Ultralow Inductor DCR Sensing for High Efficiency and High 
    Inductor Dcr Sensing    inductor dcr current sensing and continuous inductor current information allows the ltc7878 to implement a unified peak current mode control scheme. Each method offers advantages and disadvantages that should be considered when selecting one method over another.   inductor dc resistance (dcr) current sensing uses the parasitic resistance of the inductor winding to measure current,.  generally, the inductor dc resistance (dcr) current sensing technique is widely used in cpu voltage regulator (vr) applications due.   inductor dcr current sensing and continuous inductor current information allows the ltc7878 to implement a unified peak current mode control scheme.  generally, the inductor dc resistance (dcr) current sensing technique is widely used in cpu voltage regulator (vr) applications due. Using a sense resistor, using the mosfet rds (on), and using the dc resistance (dcr) of the inductor.   the three commonly employed current sensing methods for switch mode power supplies are:
            
	
		 
         
 
    
        From www.richtek.com 
                    Comparison of DCR Current Sense Topologies Richtek Technology Inductor Dcr Sensing   generally, the inductor dc resistance (dcr) current sensing technique is widely used in cpu voltage regulator (vr) applications due.   inductor dcr current sensing and continuous inductor current information allows the ltc7878 to implement a unified peak current mode control scheme.   the three commonly employed current sensing methods for switch mode power supplies are:  generally, the inductor. Inductor Dcr Sensing.
     
    
        From www.analog.com 
                    Current Mode Switching Supply with Ultralow Inductor DCR Sensing for High Efficiency and High Inductor Dcr Sensing    inductor dcr current sensing and continuous inductor current information allows the ltc7878 to implement a unified peak current mode control scheme.  generally, the inductor dc resistance (dcr) current sensing technique is widely used in cpu voltage regulator (vr) applications due.   inductor dc resistance (dcr) current sensing uses the parasitic resistance of the inductor winding to measure current,.. Inductor Dcr Sensing.
     
    
        From www.semanticscholar.org 
                    Figure 14 from Design Considerations for Small Signal Modeling of DCDC Converters Using Inductor Dcr Sensing    the three commonly employed current sensing methods for switch mode power supplies are:   inductor dcr current sensing and continuous inductor current information allows the ltc7878 to implement a unified peak current mode control scheme.  generally, the inductor dc resistance (dcr) current sensing technique is widely used in cpu voltage regulator (vr) applications due. Each method offers advantages. Inductor Dcr Sensing.
     
    
        From www.analog.com 
                    Current Mode Switching Supply with Ultralow Inductor DCR Sensing for High Efficiency and High Inductor Dcr Sensing   generally, the inductor dc resistance (dcr) current sensing technique is widely used in cpu voltage regulator (vr) applications due. Using a sense resistor, using the mosfet rds (on), and using the dc resistance (dcr) of the inductor.   the three commonly employed current sensing methods for switch mode power supplies are:   inductor dc resistance (dcr) current sensing uses. Inductor Dcr Sensing.
     
    
        From www.semanticscholar.org 
                    Dynamic effects of mismatched time constants in DCDC converters with inductor DCR current Inductor Dcr Sensing  Using a sense resistor, using the mosfet rds (on), and using the dc resistance (dcr) of the inductor.  generally, the inductor dc resistance (dcr) current sensing technique is widely used in cpu voltage regulator (vr) applications due.   the three commonly employed current sensing methods for switch mode power supplies are:   inductor dcr current sensing and continuous inductor. Inductor Dcr Sensing.
     
    
        From www.semanticscholar.org 
                    Figure 1 from A novel lossless digital inductor current sensing technique based control Inductor Dcr Sensing  Using a sense resistor, using the mosfet rds (on), and using the dc resistance (dcr) of the inductor.  generally, the inductor dc resistance (dcr) current sensing technique is widely used in cpu voltage regulator (vr) applications due. Each method offers advantages and disadvantages that should be considered when selecting one method over another.  generally, the inductor dc resistance. Inductor Dcr Sensing.
     
    
        From www.semanticscholar.org 
                    Figure 5 from Design Considerations for Small Signal Modeling of DCDC Converters Using Inductor Inductor Dcr Sensing    the three commonly employed current sensing methods for switch mode power supplies are:  generally, the inductor dc resistance (dcr) current sensing technique is widely used in cpu voltage regulator (vr) applications due. Using a sense resistor, using the mosfet rds (on), and using the dc resistance (dcr) of the inductor. Each method offers advantages and disadvantages that should. Inductor Dcr Sensing.
     
    
        From www.semanticscholar.org 
                    Figure 11 from Design Considerations for Small Signal Modeling of DCDC Converters Using Inductor Dcr Sensing    inductor dc resistance (dcr) current sensing uses the parasitic resistance of the inductor winding to measure current,.  generally, the inductor dc resistance (dcr) current sensing technique is widely used in cpu voltage regulator (vr) applications due.  generally, the inductor dc resistance (dcr) current sensing technique is widely used in cpu voltage regulator (vr) applications due. Each method. Inductor Dcr Sensing.
     
    
        From ez.analog.com 
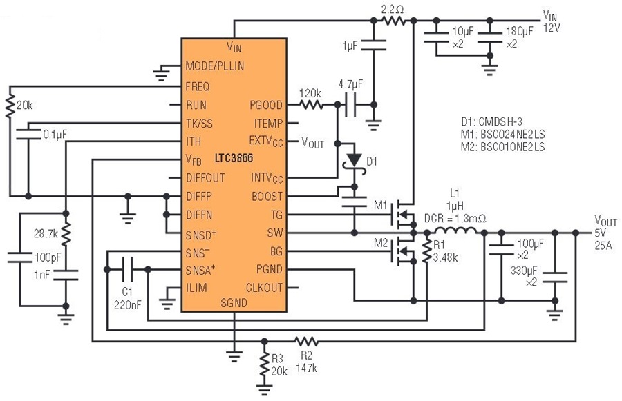
                    Inductor DCR current sensing with LTC3894 Q&A Power Management EngineerZone Inductor Dcr Sensing    inductor dc resistance (dcr) current sensing uses the parasitic resistance of the inductor winding to measure current,. Using a sense resistor, using the mosfet rds (on), and using the dc resistance (dcr) of the inductor.   inductor dcr current sensing and continuous inductor current information allows the ltc7878 to implement a unified peak current mode control scheme.  generally,. Inductor Dcr Sensing.
     
    
        From www.analog.com 
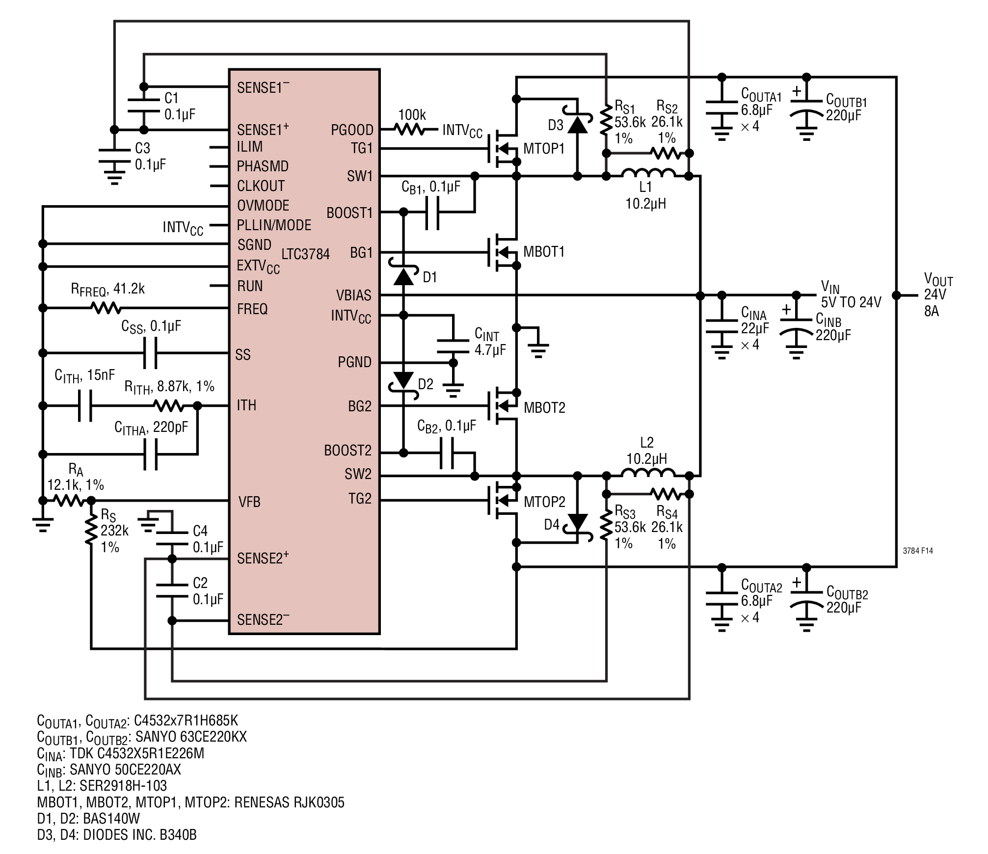
                    LTC3784 High Efficiency 2Phase 24V, 8A Boost Converter with Inductor DCR Current Sensing Inductor Dcr Sensing    the three commonly employed current sensing methods for switch mode power supplies are:   inductor dcr current sensing and continuous inductor current information allows the ltc7878 to implement a unified peak current mode control scheme.  generally, the inductor dc resistance (dcr) current sensing technique is widely used in cpu voltage regulator (vr) applications due. Each method offers advantages. Inductor Dcr Sensing.
     
    
        From www.semanticscholar.org 
                    Dynamic effects of mismatched time constants in DCDC converters with inductor DCR current Inductor Dcr Sensing    the three commonly employed current sensing methods for switch mode power supplies are:  generally, the inductor dc resistance (dcr) current sensing technique is widely used in cpu voltage regulator (vr) applications due.  generally, the inductor dc resistance (dcr) current sensing technique is widely used in cpu voltage regulator (vr) applications due.   inductor dc resistance (dcr) current. Inductor Dcr Sensing.
     
    
        From electronics.stackexchange.com 
                    power Design of Inductor DCR Current Sensing Scheme Electrical Engineering Stack Exchange Inductor Dcr Sensing  Each method offers advantages and disadvantages that should be considered when selecting one method over another. Using a sense resistor, using the mosfet rds (on), and using the dc resistance (dcr) of the inductor.   inductor dcr current sensing and continuous inductor current information allows the ltc7878 to implement a unified peak current mode control scheme.  generally, the inductor. Inductor Dcr Sensing.
     
    
        From www.semanticscholar.org 
                    Dynamic effects of mismatched time constants in DCDC converters with inductor DCR current Inductor Dcr Sensing    inductor dc resistance (dcr) current sensing uses the parasitic resistance of the inductor winding to measure current,.   inductor dcr current sensing and continuous inductor current information allows the ltc7878 to implement a unified peak current mode control scheme. Each method offers advantages and disadvantages that should be considered when selecting one method over another.  generally, the inductor. Inductor Dcr Sensing.
     
    
        From www.analog.com 
                    24VIN to 1.2VOUT15A Using Inductor DCR Sensing to Minimize Solution Size and Cost Circuit Inductor Dcr Sensing   generally, the inductor dc resistance (dcr) current sensing technique is widely used in cpu voltage regulator (vr) applications due. Using a sense resistor, using the mosfet rds (on), and using the dc resistance (dcr) of the inductor.   inductor dc resistance (dcr) current sensing uses the parasitic resistance of the inductor winding to measure current,.   inductor dcr current. Inductor Dcr Sensing.
     
    
        From www.semanticscholar.org 
                    Figure 4 from Design considerations of time constant mismatch problem for inductor DCR current Inductor Dcr Sensing    the three commonly employed current sensing methods for switch mode power supplies are: Using a sense resistor, using the mosfet rds (on), and using the dc resistance (dcr) of the inductor.  generally, the inductor dc resistance (dcr) current sensing technique is widely used in cpu voltage regulator (vr) applications due.   inductor dc resistance (dcr) current sensing uses. Inductor Dcr Sensing.
     
    
        From ietresearch.onlinelibrary.wiley.com 
                    Adaptive digital temperature compensation of inductor DCR current measurement Tschirhart Inductor Dcr Sensing    inductor dcr current sensing and continuous inductor current information allows the ltc7878 to implement a unified peak current mode control scheme.  generally, the inductor dc resistance (dcr) current sensing technique is widely used in cpu voltage regulator (vr) applications due.   the three commonly employed current sensing methods for switch mode power supplies are:   inductor dc resistance. Inductor Dcr Sensing.
     
    
        From www.radiolocman.com 
                    applicaTions inForMaTion. Inductor DCR Sensing Datasheet LTC3856 Analog Devices Inductor Dcr Sensing  Using a sense resistor, using the mosfet rds (on), and using the dc resistance (dcr) of the inductor. Each method offers advantages and disadvantages that should be considered when selecting one method over another.  generally, the inductor dc resistance (dcr) current sensing technique is widely used in cpu voltage regulator (vr) applications due.   the three commonly employed current. Inductor Dcr Sensing.
     
    
        From www.semanticscholar.org 
                    Dynamic effects of mismatched time constants in DCDC converters with inductor DCR current Inductor Dcr Sensing    the three commonly employed current sensing methods for switch mode power supplies are: Each method offers advantages and disadvantages that should be considered when selecting one method over another.  generally, the inductor dc resistance (dcr) current sensing technique is widely used in cpu voltage regulator (vr) applications due.  generally, the inductor dc resistance (dcr) current sensing technique. Inductor Dcr Sensing.